Задание 474 - ГДЗ Геометрия 7-9 класс. Атанасян. Учебник. Страница 127

Старая и новая редакции

Вернуться к содержанию учебника

471 472 473 474 475 476 477

Вопрос

Выберите год учебника

№474 учебника 2013-2022 (стр. 127):

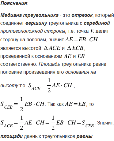
Сравните площади двух треугольников, на которые разделяется данный треугольник его медианой.


№474 учебника 2023-2024 (стр. 127):

Биссектриса угла А параллелограмма АВСD пересекает сторону ВС в точке К. Найдите периметр этого параллелограмма, если ВК = 15 см, КС = 9 см.

Подсказка

№474 учебника 2013-2022 (стр. 127):

Вспомните:

  1. Что такое треугольник.
  2. Что такое медиана.
  3. Что такое площадь.
  4. Как найти площадь треугольника.

№474 учебника 2023-2024 (стр. 127):

Вспомните:

  1. Какая фигура называется параллелограммом, его свойства.
  2. Что такое периметр многоугольника.
  3. Что такое биссектриса угла.
  4. Теорема о накрест лежащих углах.

Ответ

№474 учебника 2013-2022 (стр. 127):


№474 учебника 2023-2024 (стр. 127):


Вернуться к содержанию учебника