Задание 599 - ГДЗ Геометрия 7-9 класс. Атанасян. Учебник

Старая и новая редакции

Вернуться к содержанию учебника

596 597 598 599 600 601 602

Вопрос

Выберите год учебника

№599 учебника 2013-2022 (стр. 158):

Найдите площадь равнобедренной трапеции с основаниями 2 см и 6 см, если угол при большем основании равен .


№599 учебника 2023-2024 (стр. 157):

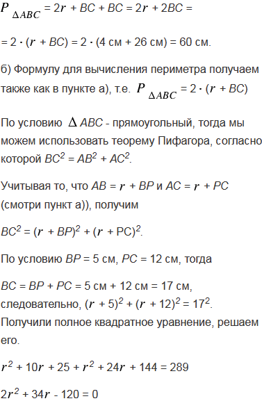
В прямоугольный треугольник вписана окружность радиуса . Найдите периметр треугольника, если: а) гипотенуза равна 26 см, = 4 см; б) точка касания делит гипотенузу на отрезки, равные 5 см и 12 см.

Подсказка

№599 учебника 2013-2022 (стр. 158):

Вспомните:

  1. Что такое трапеция.
  2. Что такое треугольник.
  3. Какой треугольник называется прямоугольным.
  4. Признаки равенства прямоугольных треугольников.
  5. Что такое площадь.
  6. Как вычислить площадь трапеции.
  7. Как найти тангенс острого угла прямоугольного треугольника.

№599 учебника 2023-2024 (стр. 157):

Вспомните:

  1. Какой треугольник называется прямоугольным.
  2. Какая окружность называется вписанной.
  3. Что такое периметр треугольника.
  4. Какой четырехугольник называется квадратом.
  5. Что такое радиус окружности.
  6. Свойство касательных отрезков.
  7. Теорему Пифагора.

Ответ

№599 учебника 2013-2022 (стр. 158):


№599 учебника 2023-2024 (стр. 157):


Вернуться к содержанию учебника