Задание 792 - ГДЗ Геометрия 7-9 класс. Атанасян. Учебник

Старая и новая редакции

Вернуться к содержанию учебника

789 790 791 792 793 794 795

Вопрос

Выберите год учебника

№792 учебника 2013-2022 (стр. 208):

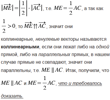
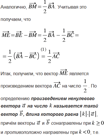
Докажите теорему о средней линии треугольника (п. 64).


№792 учебника 2023-2024 (стр. 209):

Докажите, что если около трапеции можно описать окружность, то эта трапеция равнобедренная.

Подсказка

№792 учебника 2013-2022 (стр. 208):

Вспомните:

  1. Что такое треугольник.
  2. Что такое средняя линия треугольника.
  3. Что такое вектор.
  4. Как найти разность векторов.

№792 учебника 2023-2024 (стр. 209):

Вспомните:

  1. Какая трапеция называется равнобедренной.
  2. Какая окружность называется описанной.
  3. Какие прямые называются параллельными.
  4. Теорему об односторонних углах.

Ответ

№792 учебника 2013-2022 (стр. 208):


№792 учебника 2023-2024 (стр. 209):


Вернуться к содержанию учебника