Задание 890 - ГДЗ Геометрия 7-9 класс. Атанасян. Учебник

Старая и новая редакции

Вернуться к содержанию учебника

887 888 889 890 891 892 893

Вопрос

Выберите год учебника

№890 учебника 2013-2022 (стр. 218):

Докажите, что если диагонали вписанного четырёхугольника перпендикулярны, то сумма квадратов противоположных сторон четырёхугольника равна квадрату диаметра описанной окружности.


№890 учебника 2023-2024 (стр. 220):

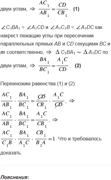
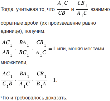
Прямая , не проходящая через вершины треугольника АВС, пересекает его стороны АВ и ВС, а также продолжение стороны АС соответственно в точках С1, А1 и В1. Докажите, что верно равенство: (теорема Менелая).

Подсказка

№890 учебника 2013-2022 (стр. 218):

Вспомните:

  1. Что такое треугольник.
  2. Какие треугольники называются прямоугольными.
  3. Теорему Пифагора.
  4. Что такое четырехугольник.
  5. Что такое диагональ.
  6. Что такое окружность.
  7. Что такое диаметр.
  8. Какая окружность называется описанной.
  9. Какой угол называется вписанным.

№890 учебника 2023-2024 (стр. 220):

Вспомните:

  1. Что такое треугольник.
  2. Какие прямые называются параллельными.
  3. Какие углы называют соответственными.
  4. Какие углы называют накрест лежащими.
  5. Теорему о накрест лежащих углах.
  6. Теорему о соответственных углах.
  7. Какие треугольники называют подобными.
  8. Первый признак подобия треугольников.
  9. Взаимно обратные дроби.

Ответ

№890 учебника 2013-2022 (стр. 218):


№890 учебника 2023-2024 (стр. 220):


Вернуться к содержанию учебника